
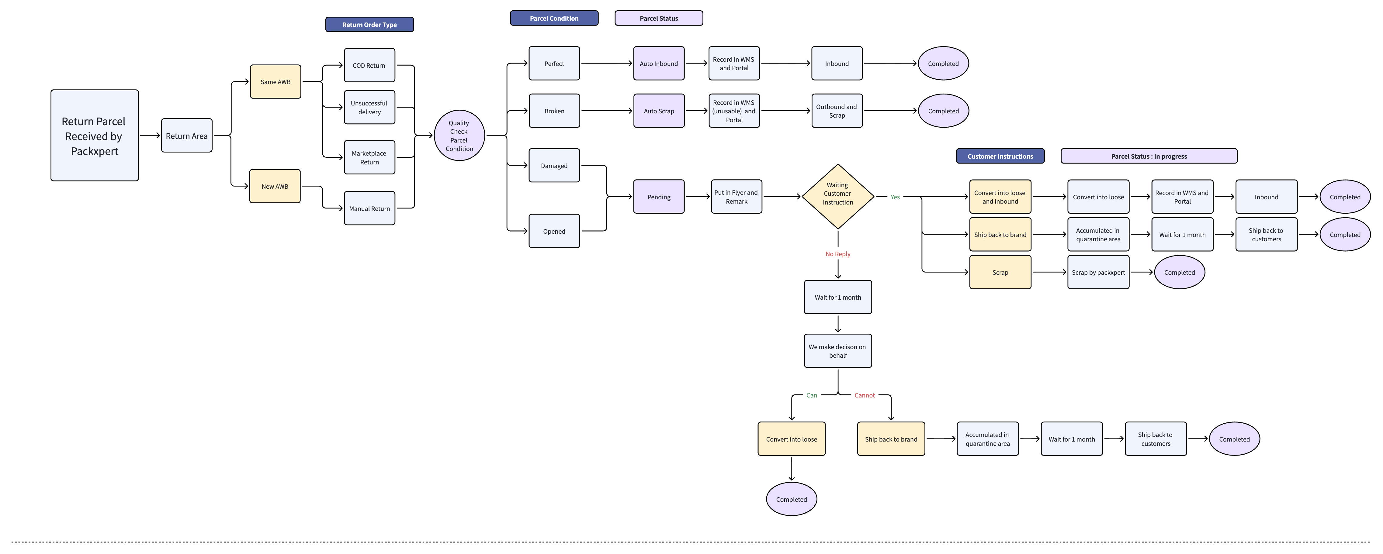
Packxpert Return Parcel Process
A. Return Parcel Process
1. Parcel Arrival
2. Record Return Order in Return Portal
All return parcels will be recorded on the same working day they are received.
3. Awaiting Customer Instruction
Convert into Loose & Inbound
Ship Back to Brand
Scrap
4. Customer Submits Instruction
5. Packxpert Execute Customer Instruction
Actions :
Open packaging
Convert into loose SKU units
Create inbound in WMS
Record and Put the stock into Quaratine Location
Accumulated 30 days, pack the accumulated product and arrange ship back to brand owner
Dispose items according to disposal SOP
Record the action in the return portal
B. Return Order Types
A. Same AWB Return
COD Return
Unsuccessful Delivery
Marketplace Return
B. New AWB Return
Manual Return
Packxpert WMS
Packxpert Return Portal
C. Quality Check & Parcel Condition Classification
1️⃣ Perfect Condition
Item unopened
No damage
Original seal intact
2️⃣ Broken
Broken
Torn
Wet
3️⃣ Damaged
Outer packaging dented
Able to resell after converting into loose
4️⃣ Opened
Packaging opened
Unseal
D. Pacxpert Update Parcel Details in Return Portal After QC
Return Portal:
Parcel Details
Condition
Upload Photo
Update SKU Status accordingly:
Perfect
Broken
Damaged
Opened
WMS:
Update Return Order Status
Put away to correct location:
E. Customer Instruction Execution
Option 1: Convert into Loose & Inbound
Item converted into loose unit
Updated in WMS
Stock inbound into inventory
Option 2: Ship Back to Us (Brand Owner)
Items accumulated in quarantine area
Once ready, shipped back every month/2weeks
Option 3: Scrap
The item will be disposed of by Packxpert
F. Packxpert Executing Selected Option
Option A: Convert to Loose & Inbound
Break bundle and convert into loose unit
Inbound in WMS as loose unit
Put away to product location
Option B: Ship Back to Customer
Move to “Ship Back Quaratine” Area
Accumulate for 30 days and arrange ship back to brands
Option C: Scrap
Dispose items according to disposal SOP
Record the action in the return portal
G. Completion Update
H. Storage & Holding Policy
Pending return items will be stored in the Return Holding Area.
The maximum waiting time for customer instruction is 30 days.
After 30 days without instruction, Packxpert will proceed with a decision to prevent warehouse congestion.
Please select the required action under the Pending List tab within 30 days.
I. 30-Day No Instruction Policy
All Pending returns parcel are held maximum 30 days.
After 30 days:
Follow agreed auto-decision policy.
Update status accordingly.
Record internal remark.
If convertible to loose stock:
If not suitable for convertible:
Was this article helpful?
That’s Great!
Thank you for your feedback
Sorry! We couldn't be helpful
Thank you for your feedback
Feedback sent
We appreciate your effort and will try to fix the article